要回国的华人注意了!近日中国官宣了一项新政策:包括美国、加拿大在内的53个国家的公民,可以申请中国72/144小时过境免签!近日,中国公安部、国家移民管理局在会同中国外交部提高驻外签证机关来华签证办理效率的基础上,为外国人来华旅游提供更多渠道和便利。

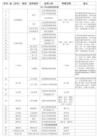
目前,中国18个省23个城市31个口岸,对包括加拿大在内的53个国家人员实施72/144小时过境免签政策,即53国人员从中国过境前往第三国或地区,可持有效国际旅行证件和联程客票,在规定区域内免签停留72/144小时,为短期过境从事临时商务、会议、旅游等活动提供出行便利。
只要符合3个条件,可以申请72/144小时过境免签!
一是需要属于72/144小时过境免签范围国家的公民,加拿大在免签国家之列。

第二个条件是需持有能证明本人国籍身份的有效国际旅行证件(有效期不少于3个月),符合前往第三国或地区入境条件;
三是根据申请的过境免签时长,需持有72/144小时内已确定日期及座位的前往第三国或地区的联程客票或者相关证明,填写临时入境外国人入境卡,并接受出入境边防检查机关询问。
如外国人符合上述条件,可向我国20个城市的边检机关提出办理144小时过境免签申请,或向3个城市的边检机关提出办理72小时过境免签申请,其他城市暂未实施该项政策。

具有所持护照或者其他国际旅行证件有效期不足3个月的,或有我国签证机关拒签章戳记的,或5年内有非法出入境、非法居留、非法就业记录等情形的人员,边检机关将不予签发临时入境许可,所以此类人员不能办理72/144小时过境免签。
此外,还可实施区域性入境免签政策。包括加拿大公民在内,符合政策适用条件的外国人可在规定时间和区域内旅游。
上海外国旅游团邮轮入境15天免签。外国旅游团(2人以上,含2人)经由中国境内注册的旅行社组织、接待并从上海邮轮口岸整团入境免办签证,旅游团须整团随同一邮轮行程活动并出境。活动范围限定沿海省份和北京市,即上海市、辽宁省、河北省、天津市、山东省、江苏省、浙江省、福建省、广东省、广西壮族自治区、海南省内的邮轮靠泊港口所在城市及其周边城市行政区域内,停留时间为15天。

海南59国入境旅游30天免签。59国人员可通过旅行社邀请接待、单位邀请接待或自行申报等方式由海南对外开放口岸免签入境海南。活动范围限定在海南省,入出境口岸为海南所有对外开放口岸,停留时间为30天。
港澳地区外国人组团入境广东144小时免签。与中国建交国家的外国公民经在香港、澳门的合法注册旅行社组团(旅游团为2人或2人以上),由香港、澳门进入大湾区内地9市和汕头地区旅游,持普通护照允许免办签证入境并停留144小时。活动范围限定为广州、佛山、肇庆、深圳、东莞、惠州、珠海、中山、江门9市和汕头市,入出境口岸为上述10个城市的对外开放口岸,停留时间为144小时(6天),采取团进团出方式。

目前,全国71个城市97个口岸签证机关可为国内旅行社组织、接待的外国旅游团办理团体旅游签证,每次在华停留不超过30天。此外,国务院办公厅在国庆节前夕发布了一份文件,以促进该行业的高质量发展。文件指出,中国将恢复和增加国际航班,尤其是与邻国和主要客源国的航班。

根据十多个部门最近联合发布的一份文件,中国民航局将支持中外航空公司增加投资以满足人们的需求。变化包括恢复与已与中国签署航空运输协议的125个国家的双边航空服务协议的申请,除了美国、加拿大和法国。(来源:VanPeople)